2025年3月29日,122cc太阳集成游戏第四届护理技能大赛的复赛与决赛在护理学院实验室隆重举办。本次大赛由护理学院执行院长王秀岚、副院长黄洛莹,特邀嘉宾——中山大学附属第一医院血管外科的主管护理师王小洁(2013届校友)、优秀校友张嘉成(2013届校友)、广东省人民医院手术室主管护理师温伟聪(2018届校友)、暨南大学附属第一医院消化内镜中心洪子翔(2018届校友),以及贾长宽教授、李君教授、于凤兰副主任护师、张瑞莲副教授、杨杨讲师等为组长的专家评委团队共同为赛事保驾护航。

(图1 赛前合影)

(图2 赛前合影)
【开幕式庄严启幕】
清晨7时,赛场筹备已如火如荼展开,标准化病人(SP)化妆与场景布置高度还原真实医疗环境,为选手打造沉浸式竞技平台。




(图3标准化病人SP妆造中)


(图4 工作人员赛前筹备)
8时30分,参赛选手陆续签到,身着整洁护士服的学子们精神抖擞,展现护理人的专业风采。此外,裁判组赛前会有条不紊的进行,裁判组仔细核对评审规则,确保比赛的公平性。本次大赛共吸引198名在校护理学子参与初赛,经选拔共有32组96名学生晋级复赛,最终10组30名学生挺进决赛。大赛模拟临床真实情境,重点考察护理学生在专业领域的理论知识与技能、临床思维、人文关怀、团队协作及问题解决能力等综合素质。


(图5 参赛选手签到入场)


(图6 裁判组赛前会)
9时整,开幕式在黄洛莹副院长的主持下拉开帷幕。执行院长王秀岚在致辞中强调:“护理技能大赛是检验教学成果的试金石,更是传承南丁格尔精神的重要载体。”校友代表王小洁以自身经历勉励学子:“临床护理需要扎实的技能,更需要一颗敬畏生命的心,感恩母校对我的培育。”温伟聪校友强调:“团队协作与临场应变是护理人的核心素养,希望师弟师妹们今日能赛出风采,取得满意的成绩。”

(图7 王秀岚院长致开幕词)

(图8 黄洛莹副院长介绍大赛规则)

(图9 2013届校友王小洁发言)

(图10 2018届校友温伟聪发言)
随后,进入庄严的赛前宣誓环节,裁判代表贾长宽教授庄严宣誓“公正执裁”,学生代表2021级刘金婷铿锵承诺“赛出水平”,全体师生合影定格这一庄严时刻。

(图11 裁判代表贾长宽教授宣誓)

(图12 学生代表宣誓)




(图13 开幕式现场气氛热烈)
【复赛:单站式实战,锻造临床胜任力】
9时20分,复赛拉开帷幕。复赛采用单站式,每支队伍需在8分钟内以临床工作任务为导向,模拟真实护理流程。以抽签方式抽取考题,考察内容涵盖基础护理、内外科护理、急救护理、老年护理以及健康评估等多元化技能与知识。比赛现场节奏紧凑,选手们操作严谨、配合默契,展现了扎实的专业实践技能。评委团队全程紧盯细节,时而记录评分,时而低声交流。复赛不仅考技术,更考验临床思维与人文关怀的结合。






(图14 复赛现场选手照)


(图15 复赛现场评委照)
【决赛:多站闯关,挑战综合素养】
经过上午复赛的激烈角逐,10组选手脱颖而出挺进决赛。决赛采用站点式,选手以团队形式分别进入各个站点,依据案例提供临床线索,形成临床决策并实施护理措施,完成各站点工作任务。决赛现场气氛紧张激烈,选手们沉着应对、稳中有细,赢得评委点头赞许。
评委老师一致认为:“决赛案例设计突出临床思维的复杂性和团队协作的紧密性,选手们不仅展现了过硬技能,更体现了对护理伦理的深刻理解,部分队伍在突发状况中跳出常规思维,提出创新解决方案,展现出临床护理所需的宝贵品质。”






(图16 决赛现场选手照)


(图17 决赛现场评委照)
【颁奖:荣耀加冕,砥砺前行】
16时30分,大赛迎来闭幕式暨颁奖环节。李君教授对比赛进行了点评,总体上表示满意,强调参与和挑战本身就是成功。她指出了几个需要改进的方面:首先,参赛者在人文关怀方面表现得既有温度又有速度,但仍有提升沟通技巧的空间;其次,护理评估、观察力等基本功有待提高。校友张嘉成提到,学校提供的优秀师资和先进设施为在校学生提供了宝贵的磨练机会。他对学校和老师充满感激之情,感谢他们教会了自己如何成长。校友洪子翔表示,希望师弟师妹努力学习,不断提高获取信息的能力,今后在临床工作中才能减少弯路,不断进步。

(图18 李君教授总结赛况)

(图19 2013届校友张嘉成发言)

(图20 2018届校友洪子翔发言)
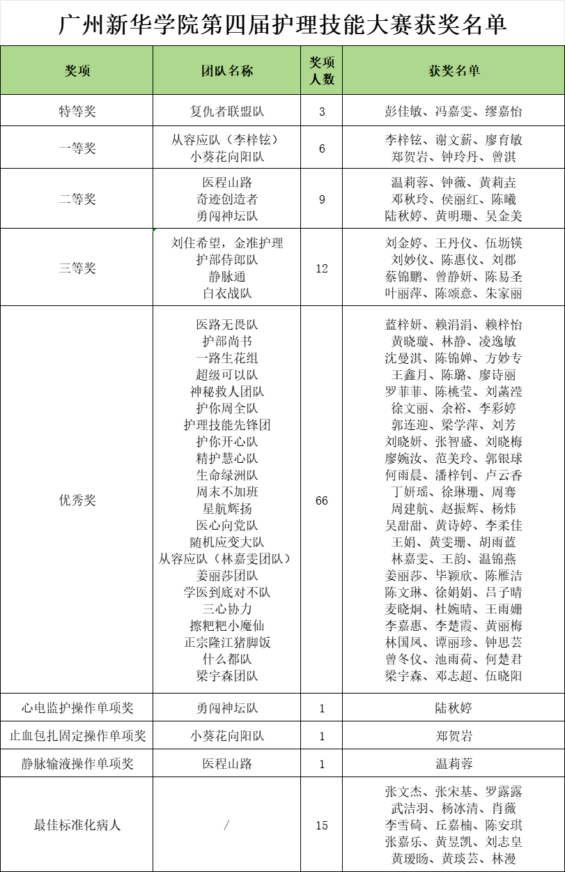
经评审组严格评定,决赛最终评选出团队特等奖1组、一等奖2组、二等奖3组、三等奖4组、优秀奖22组以及单项奖3名。大赛还对优秀志愿者及最佳标准化病人进行颁奖,黄洛莹副院长对评委老师团队和幕后工作人员表示感谢,对全体参赛选手表示衷心的祝贺。王秀岚院长为获奖团队颁奖时表示:“大赛不仅是技能的比拼,更是职业信仰的传递。校友回归、师生同台,彰显了新华护理人的传承之力!”






(图21团队奖获奖照)



(图22 单项奖获奖照)


(图23 优秀标准化病人及优秀志愿者代表)
本届大赛通过高度仿真的临床场景、多元化的考核维度,以及校友与专家的深度参与,构建了“教学-实践-传承”闭环。未来,122cc太阳集成游戏护理学院将持续深化产教融合,以技能大赛为平台,培养更多德才兼备的护理人才,为健康中国建设注入蓬勃力量!

(图24 决赛获奖名单)
文字│罗冰、潘梓颖
图片│朱秋熠、廖文艳、许洁宜、赵子怡、许佳茹、张晨皓、祝鑫柔、郑晓峰
初审│钟婉
复审│黄洛莹
终审│王秀岚
