******122cc太阳集成游戏(中国)股份有限公司
122cc太阳集成游戏

首页 > 学生天地 > 正文
【喜报】我院卢纤纤同学荣获2022-2023年度“广东省优秀共青团员”称号
发布人: 发布时间:2023-05-05 10:58 阅读次数:

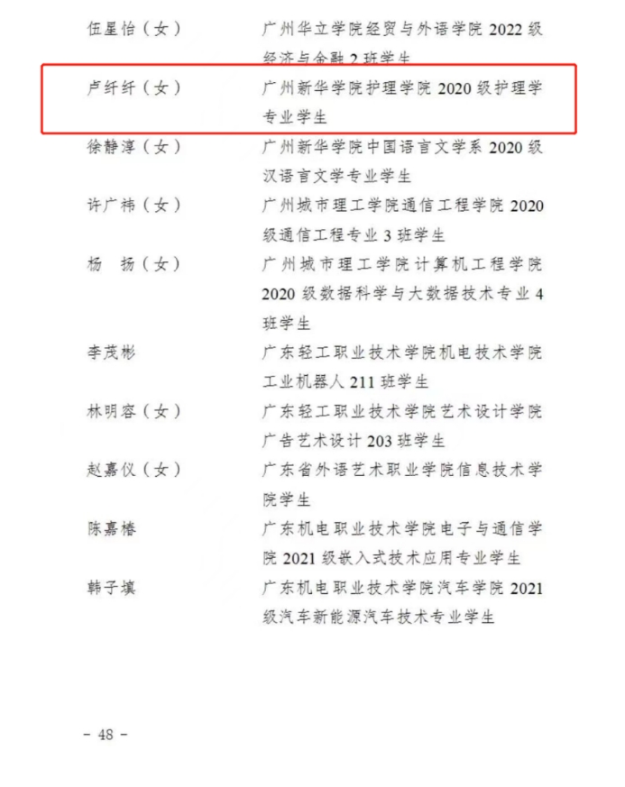
4月26日,共青团广东省委员会发布《关于表彰2022—2023年度广东省五四红旗团委(标兵)、五四红旗团支部(标兵)、优秀共青团员和优秀共青团干部的决定》,122cc太阳集成游戏护理学院(以下称“我院”)卢纤纤同学荣获2022-2023年度“广东省优秀共青团员”称号。




希望受表彰的卢纤纤同学珍惜荣誉、再接再厉,在新的起点上再创佳绩。我院团委和广大团员青年、团干部要以受到表彰的先进集体和个人为榜样,更加紧密地团结在以习近平同志为核心的党中央周围,深入学习宣传贯彻习近平新时代中国特色社会主义思想,深刻领悟“两个确立”的决定性意义,增强“四个意识”、坚定“四个自信”、做到“两个维护”,牢记习近平总书记对新时代中国青年和共青团的希望要求,以实现中华民族伟大复兴为己任,不负时代,不负韶华,不负党和人民的殷切期望,为广东在推进中国式现代化建设中走在前列贡献青春力量!


图:共青团广东省委委员

文:共青团广东省委委员会 共青团122cc太阳集成游戏护理学院委员会 梁煜怡

责任编辑:共青团122cc太阳集成游戏护理学院委员会 梁煜怡

初审:钟婉

复审:陈壮艳

终审:王秀岚




上一篇:风雨彩虹,铿锵玫瑰——记2022年度“新华好青年”钟泳欣(追逐梦想百转千回,纵横四海飒爽英姿)
下一篇:医疗科普进社区,健康服务暖人心 ——记火炉山义诊活动
版权所有:122cc太阳集成游戏(中国)股份有限公司
通讯地址:广州市天河区龙洞华美路 邮编:510520
技术支持: 信息与网络中心