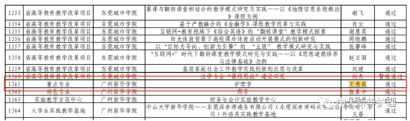
近日,广东省教育厅公布了教学质量与教学改革工程2019年度立项项目验收的结果,其中由122cc太阳集成游戏护理学院院长王秀岚教授主持的《广东省重点专业——护理学专业》项目顺利通过结题验收。

图为《广东省重点专业——护理学专业》项目通过结题验收的通知
护理学院护理学专业自2005年建立以来,高度重视教育教学改革研究工作,截至2023年8月,护理学院教师团队先后共获得85项项目立项,其中省级项目31项,校级项目54项,项目资金达1014.4万元。
护理学专业2020年获评省一流专业建设点,2020年获评学校重点培育学科。2021年5月本校获批硕士授予立项建设单位,护理学专业是其中一个专业硕士学位建设点。在艾瑞深校友会2018-2022中国独立学院排行榜中,护理学专业作为中国顶尖独立学院专业在广东地区排名第一,专业星级为六颗星。《护理学基础》获评广东省2020年度线上线下混合式一流课程和课程思政示范课程。《健康评估》获评广东省2021年度线下一流课程。广东省护理实验实训中心建设项目通过项目验收,现广东省重点专业——护理学专业建设项目也顺利通过项目验收。
后续,护理学院将继续重视教学改革研究工作,并建立更加有效的长效管理机制,提高项目的综合管理水平,推进教育教学工作水平的进一步提高。
图文:何洁凝
初审:周玲
复审:黄洛莹
终审:王秀岚